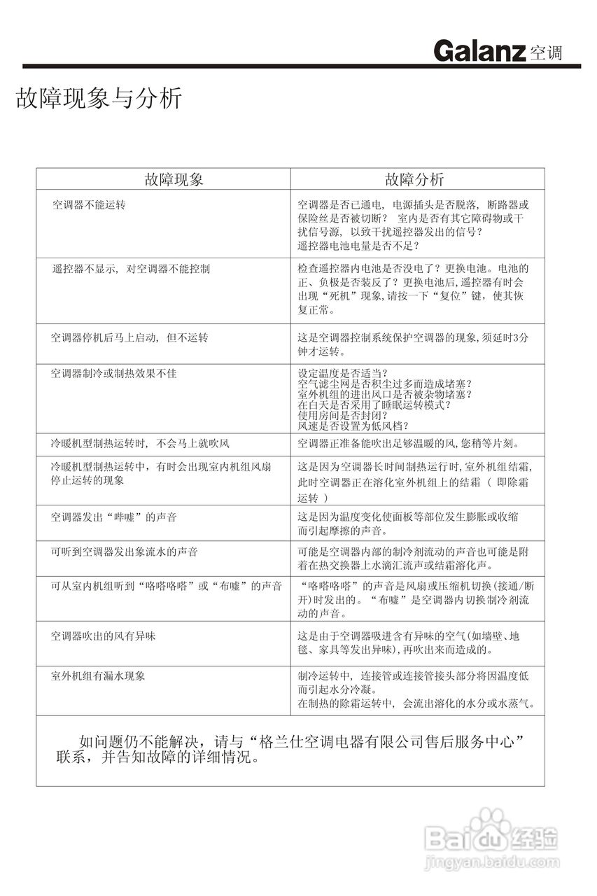
Galanz格兰仕KF-25GW/HG1分体挂壁式房间空调器使用安

 时间:2024-11-02 14:12:18

Galanz格兰仕KF-25GW/HG1分体挂壁式房间空调器使用安

Galanz格兰仕KF-25GW/HG1分体挂壁式房间空调器使用安

Galanz格兰仕KF-25GW/HG1分体挂壁式房间空调器使用安

Galanz格兰仕KF-25GW/HG1分体挂壁式房间空调器使用安

Galanz格兰仕KF-25GW/HG1分体挂壁式房间空调器使用安

Galanz格兰仕KF-25GW/HG1分体挂壁式房间空调器使用安

Galanz格兰仕KF-25GW/HG1分体挂壁式房间空调器使用安

Galanz格兰仕KF-25GW/HG1分体挂壁式房间空调器使用安

Galanz格兰仕KF-25GW/HG1分体挂壁式房间空调器使用安

Galanz格兰仕KF-25GW/HG1分体挂壁式房间空调器使用安

Galanz格兰仕KF-25GW/HG1分体挂壁式房间空调器使用安

Galanz格兰仕KF-25GW/HG1分体挂壁式房间空调器使用安

Galanz格兰仕KF-25GW/HG1分体挂壁式房间空调器使用安

Galanz格兰仕KF-25GW/HG1分体挂壁式房间空调器使用安

Galanz格兰仕KF-25GW/HG1分体挂壁式房间空调器使用安

Galanz格兰仕KF-25GW/HG1分体挂壁式房间空调器使用安

  • Galanz格兰仕KF-35GW/HG1分体挂壁式房间空调器使用安
  • Galanz格兰仕KF-32GW/HG1分体挂壁式房间空调器使用安
  • Galanz格兰仕KF-33GW/BPA1分体挂壁式房间空调器使用安
  • 格兰仕空调加氟方法
  • 格兰仕空调wifi怎么用
  • 热门搜索
    饭圈是什么意思 芒种是什么意思 孜孜不倦的意思 端午节要吃什么 sj是什么意思 肝胆相照什么意思 亭亭玉立是什么意思 冰箱什么牌子质量好 begin是什么意思 支支吾吾的意思